That height study: bad science, bad reporting, both – or neither?

It's been reported on NPR: Americans are shrinking, while Chinese and Koreans sprout up. In the New York Times: Adults have become shorter in many countries. In the Guardian: Women and men have grown taller over last century.  On Global News: Canadians don't stack up in height quite like they used to. In the Daily Telegraph: British overtake Americans after growing 11 cm in 100 years. By Quartz India: India's women are gaining height faster than India's men, but Indians are still very short. 

The study is called "A century of trends in adult human height". It's attributed to a research team called the NCD Risk Factor Collaboration, and the corresponding author is Majid Ezzati, a Professor at Imperial College’s School of Public Health. The research team did a meta-analysis of 1472 studies, all of which were based on direct (not self-reported) measures of height. The aim of the project was to estimate the height, at age 18, of people born each year between 1896 and 1996. When the population sampled was older or younger than 18, the authors used a growth model to estimate height at 18 years of age. When no data on a particular birth cohort was available, they projected observed trends forwards or backwards to get some estimate of the heights of the missing cohorts.  

My reaction, upon reading the study, was: “wow, they’ve done a lot of work, and they’ve got some cool data, but I’m not sure I trust the results”.  

Take for example, this figure, that shows the height of men born in 1896 and 1996 at age 18 in countries around the world.

Screen Shot 2016-07-30 at 2.01.49 AM

 

Looking at that figure, one's suspicions should be raised. Estonia and Latvia weren't even independent countries until after World War I. They were part of the Russian empire up to that point. Then there was the Soviet period. How on earth could you get reliable data on the height of Latvians and Estonians born in 1896? 

This file lists the studies used by the research team for each country. The Latvian numbers – including that headline grabbing statistic that Latvian women are the tallest in the world – are based on one study carried out in 2008/9 of 1362 Latvian men between the ages of 25 and 74, and 2399 Latvian women. The Estonian numbers are based on a larger sample and more studies, but the earliest Estonian study included in the metanalysis is a 1997 study that sampled people up to 64 years of age – i.e. born in 1933. The 1896 birth cohort number? Just an estimate, calculated by projecting trends back in time 30 or 40 years. Unfortunately there were a few structural breaks in Estonian history that might make doing such projections a bit tricky.

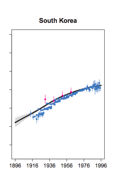
[Update] To you can see just how much guess-work was used, I've replicated a picture that shows the much-hyped "Koreans sprout up" result – I've reproduced the picture for women because it has the horizontal axis labelled – that's the birth cohort. (The vertical axis shows height at age 18).

Screen Shot 2016-07-30 at 4.19.46 PM

There is no data at all for people born before 1916. The first 20 years of "sprouting up" are generated by assuming that the 1896 to 1916 period was characterized by the same kind of increase in height as later periods. The data for the people born just after 1916 comes from surveys carried out in 1998 or later – i.e. from measurements of the heights of people up to 80 years old. To estimate the average height, at age 18, of people born in 1918 by observing that cohort in 1998 when they are 80 years old involves some heroic assumptions – assumptions about shrinkage with age, survival rates, etc. It would make a lot more sense to choose a shorter time span for the analysis, and give results that involved a bit less guesswork.

Is this bad science? I would say yes. It's bad science because it oversells the results. The article overstates both the amount of height data the research team has (it's not a century, in many cases it's more like 50 to 75 years, especially for women), and also how recent the data is (in most cases the data is not for the 1996 birth cohort, but rather for earlier birth cohorts). It's bad science because it presents headline grabbing results – and makes them readily available to journalists – without attempting to convey, in ways that are easy for reporters to understand, the amount of uncertainty associated with those results. Are Latvian women tall? Yes. Are they the tallest in the world? We can't know that for sure unless we know the margin of error associated with the estimates of Latvian, Dutch, and other groups' heights. It's hard to put a standard error around the results of complicated projections – but that's an argument against making complicated projections, and disseminating them to reporters, not against reporting standard errors. 

It's also bad science because it draws unwarranted conclusions from its results. One widely reported result of the study is that Americans are, apparently, shrinking. Here's an extract from the NPR report on the study:

"There was a time when the U.S. was the land of plenty," says Majid Ezzati, of Imperial College London, who helped to lead the study. "But increasingly over time, the quality of nutrition has worsened."

Income inequality has increased in the U.S. since the 1970s, the Center on Budget and Policy Prioritiesreported. "In some sense, you have a large part of the population who are not getting quality food," Ezzati says. "That drags down the whole place."

That makes it sound as if the Professor Ezzati is certain that declining nutritional quality is responsible for part of the stagnation in US height browth. Indeed, the article itself gives the clear impression that nutritional quality is the primary determinant of international differences in height:

cross- population differences are believed to be related to non-genetic, environmental factors. Of these, foetal growth (itself related to maternal size, nutrition and environmental exposures), and nutrition and infections during childhood and adolescence are particularly important determinants of height during adulthood ("A century of trends in adult human height")

Unfortunately, this is another case when we just don't know. Is the stagnation in US height due to reduced nutritional quality? Is it due to an influx of relatively short immigrants? Is it the result of differential fertility rates, with tall women having fewer children, and short women having more children? It's impossible to tell without a much more sophisticated analysis than is done in this paper. 

The other reason to think that the height study might be bad science is that it hasn't gone through the traditional peer review process. The journal eLife, in which it appears, is committed to pain-free publishing.  The review process is fast and hands off: "Initial decisions are made in a few days, post-review decisions in about a month, and most articles go through only one round of revision." "The scientist editors who run eLife will give you feedback that’s constructive and fair." eLife may not have a great impact factor, but that doesn't matter, "eLife papers get great media coverage in venues like the New York Times and National Geographic. We make every paper more accessible to a broad set of readers – including students, colleagues in other fields, and the public – through Impact statements, plain language summaries (eLife Digests), and selected expert commentaries (eLife Insights). eLife articles are immediately and freely available to the world – and there’s no cost to publish."

So, in answer to the question posed by the title of this blog post: that height study is bad science. I don't actually blame journalists on this one – they were basically reporting the results that were fed to them. In some ways the more interesting question is why – why would intelligent people doing serious work oversell their results in this way? For better or for worse, there are now growing pressures on researchers to demonstrate that their research matters. Media coverage is one way to show impact – hence the temptation to serve up readily accessible clickbait.

10 comments

  1. Unknown's avatar

    Anecdotes aren’t singulars for data but still.
    I am a fan of warships and I visit everyone I can when there visits. European sailors are noticeably taller than americans. Unless you argue that OS (Ordinary Seaman) OR-2 is an unusually prestige job in Germany compared to the US that it attract upper-class men…
    I have heard reports that European men (esp. Dutch, Germans and Scandinavians complain that north american hotel bed are too short.
    On photographs from WWII, it’s easy to differentiate men from officers, especially in british troops, as well as distinguishing Americans, Canadians and Australians from various europeans. In his memoirs,French fighter ace Pierre Clostermann, himself from a high socio-economic background (his father was an ambassador) often reffered to his Canadian and Australian colleagues height, which he never mentionned for the Brits.
    And just try to find a good italian silk ties. Today ties are simply too long but fit just right when Italian men wear them.

  2. Frances Woolley's avatar
    Frances Woolley · · Reply

    Jacques Rene – that’s very to the point, as much of the male height data comes from data on military personnel/conscripts.

  3. Unknown's avatar

    Very true in the case of the Australian’s of the 1st AIF in France during WWI. The only data for the 1896 cohort available for Australia with any sort of ease of access would be that from the Australian Army’s records, in particular their Attestation Forms upon enlistment, with the 1896 cohort of course being 18, and the minimum age to volunteer for the AIF in 1914.
    But the minimum height requirement for the AIF was 5’7″, which was more than 2 inches greater than the average height of the British Army during WWI. This despite the fact that the British Army found that when conscription was introduced their 18 year olds actually grew significantly (on the order of one and three quarter inches) after joining the Army and going onto Army rations which included a greater proportion of red meat than they consumed in civilian life.

  4. David's avatar

    Well, I live in Korea and see thousands of them each day. Older people are way shorter than younger people. One tall woman told me that it was only recently that milk was widely consumed in Korea.

  5. Unknown's avatar

    David, the height study contains good, credible evidence that S. Korean heights have increased substantially in the past 50 years. What is far less credible is the idea that heights were increasing rapidly between 1896 and 1916, long before S. Koreans started drinking milk and eating substantially more meat etc. But those years between 1896 and 1916 are generating a good chunk of the growth in height that is reported by the article – and in the popular media.

  6. 3948_Bohr's avatar
    3948_Bohr · · Reply

    Firstly, I agree with your view on the growing pressures on researchers to demonstrate impact, but your point regarding peer review is not correct in this specific instance. If you read the article towards the end it quite clearly states that the ‘article has been reviewed by two peer reviewers, and the evaluation has been overseen by Eduardo Franco, as a Reviewing Editor, and Prabhat Jha, as the Senior Editor. M Dawn Teare, a Member of eLife’s Board of Reviewing Editors served as one of the reviewers and agreed to reveal her identity.’ A ‘lightly edited’ version of the review is also provided.
    Secondly I disagree with your comment that it’s impossible to tell what is the cause of the stagnation in US height without a much more sophisticated analysis. It isn’t the analysis that’s the problem it’s the study design. Causal inference from observational studies is extremely problematic, no matter what analytical approach is used.[1]
    1. Judea Pearl. Causal Inference in the Health Sciences: A Conceptual Introduction. Health Services & Outcomes Research Methodology 2:189–220, 2001

  7. Frances Woolley's avatar
    Frances Woolley · · Reply

    3948_Bohr: I did not say that the article hadn’t been peer reviewed. I said that it had not been through a traditional peer review process – and I stand by that claim. Take a look at the eLife website and the description of the peer review process that the journal uses – it’s definitely non-traditional.
    If you are – as I guess you might be – a serious academic, surely you’ll agree that any journal that promises “pain-free publishing” can’t be using a traditional type of peer review 😉
    I very much agree with your comments on the difficulty of inference – however it would be possible to do some back-of-the-envelope calculations along the lines of “if we assume that all immigrants are of average height for their country of birth, how much would we expect average American heights to change over time solely as a result of immigrant flows?” If the predicted effect of immigration on mean height is -10%, and in fact we observe a decrease in height of -2%, it’s pretty hard to claim that we have evidence of declining nutritional quality – though as you say that possibility can’t be ruled out.

  8. 3948_Bohr's avatar
    3948_Bohr · · Reply

    Frances, thanks for responding. You’re right, I am an academic and I do agree that “pain-free publishing” rings alarm bells. Still, I think you’re splitting hairs a bit on the peer review issue. I just looked at eLife’s site and, despite the advertising puff, the process they engage in looks pretty much like traditional peer review to me.
    I agree that the authors could have done more to assess the influence of immigration on the observed height patterns had that been a goal of the paper; however, I don’t think it was. As far as I can see the question of nutrition in the US doesn’t feature in the article – it was raised by Ezzati in interviews, in an interview in the Telegraph, he admitted that immigration might play a role.
    You can criticize Ezzati for those comments perhaps, but I feel to label the article ‘bad science’ (implying to me, politically or commercially motivated bias) seems unwarranted.

  9. Frances Woolley's avatar
    Frances Woolley · · Reply

    3948_Bohr: ” I feel to label the article ‘bad science’ (implying to me, politically or commercially motivated bias) seems unwarranted.”
    I don’t think the authors here are venal – if they have a political motivation, it’s a fairly benign agenda of trying to improve human health. I don’t think they’re any more publicity seeking and self-promoting than the average academic – they’ve just happened across a great venue for self-promotion.
    But I stand by my position that their paper is bad science in the sense of being thoughtless and ahistorical. Take, for example, those S. Korean numbers. Over the past century S. Korea has experienced colonization, war, (WWII and the civil war), etc. To take that turbulent history and fit a standard growth curve on top of it is just thoughtless. It would be foolish to expect S. Koreans who were doing their growing during the difficult periods of WWII and and the civil war to experience the same kind of height growth as those fed on milk and meat and late 20th century prosperity.

  10. Nathan W's avatar

    In addition to stats issues, we have the astonishing fact that in many cases average national height declined when people who were shorter than the previous average immigrated.

Leave a comment